Hai provato a riavviare? #5
Resize di un Cloud PC Windows 365, eventi a pioggia (d'altra parte siamo in autunno), notizie importanti se filtrate outbound gli endpoint di Microsoft Intune.
Ottobre! Ricomincia la stagione autunno-inverno delle conferenze e mi troverete sicuramente ad AperiTeams Conference e WPC (dettagli più avanti in questa newsletter): questi saranno gli unici due eventi a cui parteciperò da qui a fine anno 2025. Il 2026 porterà qualche novità nel mood “rallentare”.
Nel frattempo, Windows 11 25H2 bolle in pentola: io l’ho già installato sul mio PC aziendale ed è stato un update davvero veloce senza intoppi. Attendiamo l’uscita con qualche articolo succoso, per prepararsi all’update.
D’ora in poi aggiungerò qualche contenuto in più a tema Windows 365 ed Azure Virtual Desktop: la virtualizzazione è un tema sempre più caldo nel mondo endpoint. Che ne dite? Vi stuzzicano questi argomenti? Fatemelo sapere rispondendo a questa mail o, se preferite, sentiamoci su Linkedin!
Per il resto, come sempre, vi invito ad iscrivervi alla newsletter, per non perdere nemmeno uno dei nuovi contenuti, oppure a condividerla con i vostri amici e colleghi, in modo da far crescere la community. A presto e buona lettura!
📌 In questo numero
FAQ… ma con stile: “Quando si fa il resize di una macchina Windows 365, i dati dell'utente e, in generale, i dati sul disco vengono persi? Quali sono i requisiti e le best practice per effettuare un resize indolore?”
Microsoft News Radar: novità direttamente dalle fonti Microsoft.
Community Picks: piovono contenuti come cadono le foglie di autunno.
Eventi: eventi presenti e del prossimo futuro, oltre alle call for speaker più interessanti. Non dimenticare l’AperiTeams Conference Security Day, proprio oggi 8 Ottobre 2025!
On a personal note: cambio di stagione, la mia radio, continua la fase “marketing”.
❓ FAQ… ma con stile
Domanda
“Quando si fa il resize di una macchina Windows 365, i dati dell'utente e, in generale, i dati sul disco vengono persi? Quali sono i requisiti e le best practice per effettuare un resize indolore?”
Risposta
Quando si effettua il resize di un Cloud PC Windows 365, i dati dell’utente e quelli presenti sul disco non vengono persi: l’operazione preserva integralmente contenuti e configurazioni esistenti.
Tuttavia, è fondamentale seguire alcune best practice per evitare disservizi o perdita di eventuali attività non salvate.
Prima di avviare il resize, è consigliato coordinarsi con l’utente, chiedendogli di salvare i file e disconnettersi dalla sessione, poiché il processo comporta una disconnessione automatica. Il resize può durare dai 15 ai 20 minuti e non richiede la reprovisioning della macchina.
Il resize non è supportato per Cloud PC con GPU e non consente la riduzione dello spazio disco.
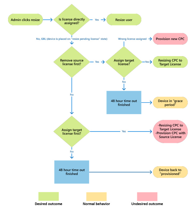
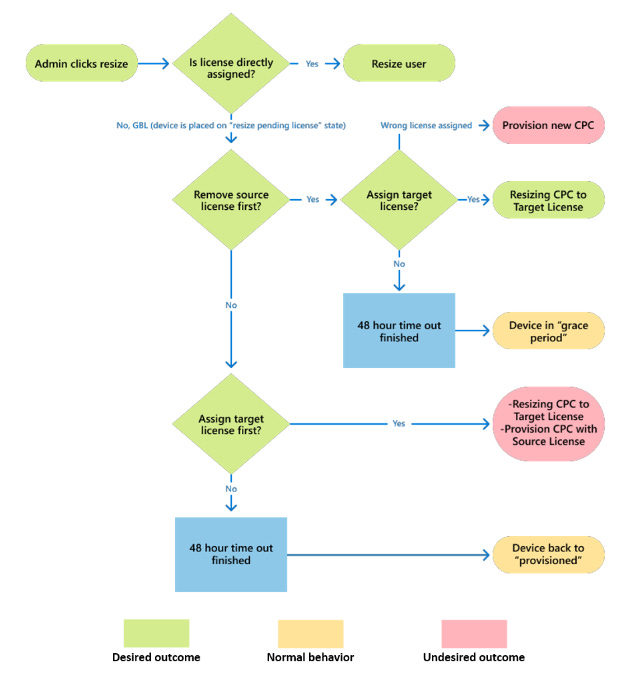
Per un'esecuzione fluida, è importante gestire correttamente le licenze: nel caso di assegnazioni tramite gruppi Entra, bisogna rimuovere la licenza originale e assegnare quella nuova entro 48 ore per evitare che il dispositivo entri in stato di “grace period”.
È molto importante utilizzare gruppi Entra distinti per la gestione delle licenze e per le policy di provisioning.
Un esempio per capire cosa si intende con “gruppi Entra distinti” (i nomi dei gruppi sono inventati):Per gli assegnatari della licenza Windows 365 ci sarà il gruppo W365-LicenseHolders
Per indirizzare le policy di provisioning effettive, ci sarà il gruppo W365-Users.
La riassegnazione, quindi, verrà fatta cambiando gruppo di licenza, senza andare a toccare il gruppo destinatario della provisioning policy.
Di seguito un diagramma che spiega in maniera molto chiara il flusso di resize.
Per tutti gli approfondimenti del caso, come sempre, ecco un po’ di documentazione appena sfornata, che profuma di pumpkin cake di Halloween. 🤤
📎 Upgrade or change to a different Microsoft 365 for business plan
🛰️ Microsoft Radar
Una selezione di contenuti direttamente dalle fonti Microsoft.
Microsoft Intune
Windows IT Pro
Microsoft 365 Copilot
Microsoft Entra
🌐 Community Picks
I contenuti più utili della community in cui mi sono imbattuto in queste settimane.
🔗 Windows Autopilot Stuck on Identifying: The KB5065848 Story
👤 Rudy Ooms
Questo post analizza in profondità il bug che ha bloccato Windows Autopilot nella fase "Identifying", causato dall’aggiornamento KB5065848. È sempre fondamentale avere una solida strategia di update ad anelli.🔗 All about Microsoft Intune | Preventing accidental device wipe with multiple administrative approval in Microsoft Intune
👤 Peter van der Woude
Hai mai avuto il terrore di cancellare per sbaglio un dispositivo aziendale? Questo articolo ti mostra come su Intune ora si possa richiedere una doppia approvazione prima di fare wipe. Vale la pena leggerlo se vuoi dormire più tranquillo quando gestisci dispositivi critici.🔗 Find Unused Licenses in Microsoft 365 Using PowerShell
👤 Blesslin Rinu
Se gestisci licenze Microsoft 365, questo articolo ti semplifica la vita: mostra come trovare quelle inutilizzate usando PowerShell, con uno script che analizza l’attività di accesso, filtra per tipo di licenza e genera report pronti all’uso.🔗 Windows LAPS con Automatic Account Management via Microsoft Intune - ICT Power
👤 Francesco Facco
Questo articolo spiega come usare Windows LAPS con Intune per gestire automaticamente gli account amministratore locali su Windows 11, mostrando passo passo come attivare la modalità "Automatic Account Management", con esempi pratici e consigli di configurazione.
🎭 Eventi e Call for Speaker
Eventi di community e Microsoft, oltre alle principali Call 4 Speaker aperte.
🍸 AperiTeams Conference Security Day 2025
📅 8 Ottobre 2025 - 🌍 In presenza e 💻 Online
Appuntamento con AperiTeams Conference nella sua fragranza autunnale di Security Day. L’evento è pensato per CIO, IT Manager e Decision Maker che vogliono esplorare in profondità il mondo dell’identità digitale e scoprire le best practice per gestirla in modo sicuro e strategico.🪟 #RoadToWPC - Community Day
📅 15 Ottobre 2025 - 💻 Online
Un’occasione unica per prepararsi a WPC2025, la conferenza italiana di riferimento sulle tecnologie Microsoft, in programma dal 2 al 4 dicembre ad Assago.L’evento, online e gratuito, sarà organizzato insieme alle principali community IT italiane: DotNetCode, Azure Meetup Veneto, Azure Meetup Torino, 1nn0va, WindowsServer.it, ICT Power e BeConnectedDay.
☁️ Cloud Conference Italia
📅 23 Ottobre 2025 - 🌍 In presenza
L’evento propone keynote internazionali, sessioni tecniche e track su AI, sicurezza, collaborazione moderna, infrastrutture cloud, gestione IT e sostenibilità, con l’obiettivo di favorire l’adozione consapevole delle tecnologie Microsoft e digitali nel contesto aziendale.
🎧 On a personal note
Fuori dal mondo IT, ecco cosa mi sta ispirando ultimamente.
📖 Cosa sto leggendo
🎵 Cosa sto ascoltando (ovvero le scimmie musicali del mese)
Stazione di Riccardo Corna - Stazione radio - Apple Music
In realtà non c’è nulla di specifico che potrei classificare come “Scimmia del mese” e, quindi, ecco il link alla mia “radio”. Devo ammettere che Apple Music ha buon gusto nel capire cosa mi piace.
✍️ Pensieri sparsi
Ultimamente ho lavorato un po’ più del solito da casa e, in pratica, non mi sono quasi accorto del cambio di stagione. Qualche giorno fa sono andato in ufficio frizzante, vestito come se fosse la fine di agosto e mi sono sentito totalmente spaesato: fuori c’erano 14°. Diciamo che ho patito del freddo ma cercando di mantenere una sorta di compostezza nordica, come quando vai nei paesi del Nord Europa e vedi tutti in maniche corte a Novembre e sembra che niente faccia una piega. 😆
A presto!
Riccardo
Alcuni dei link presenti su questo sito rimandano a prodotti o libri venduti da terze parti. Se decidi di acquistare tramite questi link, potrei ricevere una commissione come affiliato, senza alcun costo aggiuntivo per te. Questo supporta il lavoro che faccio e mi permette di continuare a offrire contenuti di qualità.

